As a generative AI specialist, I get the opportunity to work with a number of customers who are trying to adopt LLMs for building their products. In addition, I’ve seen this question pop up on Reddit a lot:
“Should I use RAG or fine-tuning for my domain-specific LLM application?”
The question itself frames these as competing alternatives. They’re not.
Here’s my short answer: both have worked. But more importantly, it’s the wrong question to ask.
Start Simple, Evolve Smart
My suggestion—start with RAG, observe the live app, determine if you would gain some advantage with fine-tuning (Cost, Latency, Quality). If the answer is yes, then capture the ground truth from your live app and use it for fine-tuning.
Why this order? RAG is easier to iterate on. You can swap documents, adjust retrieval strategies, and see results immediately. No model training, no waiting, no expensive compute bills while you’re still figuring out what your users actually need.

Fine-tuning, on the other hand, requires specialized skills—understanding training data preparation, hyperparameter tuning, and evaluation metrics. It’s expensive, both in compute costs and engineering time. And it’s not a one-time thing. As your domain evolves or you identify issues, you need to repeat the fine-tuning process. Each iteration means more data preparation, more training runs, more validation. Starting with fine-tuning means committing significant resources before you even know if your approach will work.
They’re Complementary, Not Competing
Remember: RAG and fine-tuning are complementary strategies, not mutually-exclusive.
I’ve seen too many teams paralyze themselves trying to make the “right” choice upfront. The reality is that mature LLM applications often use both—and for different reasons.
When Each Strategy Shines
Use RAG when you need to incorporate dynamic, real-time, or private context into the response. In these cases fine-tuning will not work (or will be complex/costly):
- Your knowledge base changes frequently
- You’re working with proprietary or user-specific data
- You need to cite sources or show provenance
- Different users need access to different information
For example, if a fine-tuned LLM needs to be aware of user information, it would need to be retrained every time that user information changes. With RAG, you simply update the user data in your knowledge base and retrieve it dynamically.
Organizations fine-tune to deeply ingrain their domain’s terminology and style. They can then (potentially) use RAG with that specialized model to achieve the highest quality, most context-aware results:
- Your domain has specialized jargon that base models handle poorly
- You need consistent tone, format, or behavior across all responses
- You want to reduce the amount of context you need to pass in each request
- Latency matters and you can “bake in” common patterns
For example, a legal tech company might fine-tune a model to understand legal terminology and citation formats consistently. They can then use RAG to retrieve relevant case law and statutes for each specific query, combining the model’s legal expertise with up-to-date case information.
The Real-World Pattern
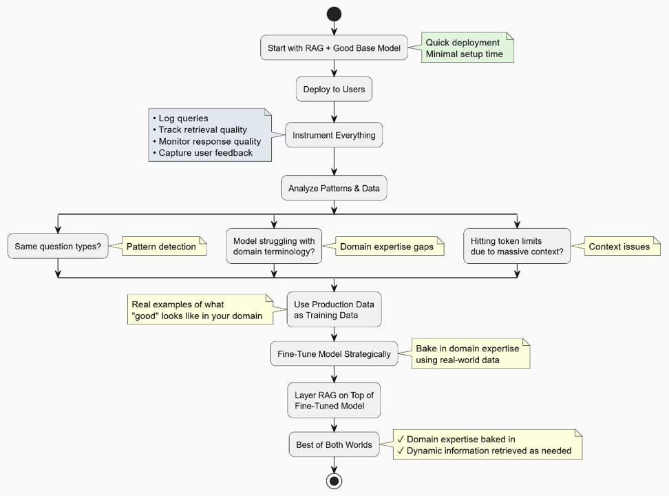
Here’s what I’ve seen work in production:
- Start with RAG + a good base model. Get something in users’ hands fast.
- Instrument everything. Log queries, retrieval quality, response quality, user feedback.
- Look for patterns. Are users asking the same types of questions? Is the model consistently struggling with domain terminology? Are you hitting token limits because you need massive context?
- Fine-tune strategically. Use your production data as training data. You now have real examples of what good looks like in your domain.
- Layer RAG on top of your fine-tuned model. Now you have the best of both—domain expertise baked in, dynamic information retrieved as needed.

A Note on Agentic Systems
In agentic systems, RAG pipelines act as tools that agents can use to retrieve information. The agent (often a fine-tuned or specialized model) decides when and how to use retrieval. This is another example of the complementary nature—the reasoning layer and the knowledge layer serve different purposes.
The Bottom Line
Stop treating this as an either/or decision. Start with RAG because it’s faster to iterate. Add fine-tuning when you have real production data showing where it would help. Use both when you need the reliability of ingrained knowledge plus the freshness of retrieved context.
Your first version doesn’t need to be your final architecture. Build, measure, evolve.
Here are some intro videos you may find interesting:
Fine-tuning explained with an analogy: https://youtu.be/6XT-nP-zoUA
RAG for dummies: https://youtu.be/_U7j6BgLNto
Agentic RAG: https://youtu.be/r5zKHhXSe6o
Join my FREE course on LangGraph
#GenerativeAI #LLM #RAG #FineTuning #MachineLearning #AI #ArtificialIntelligence #MLOps #AIEngineering #LargeLanguageModels #NLP #AIStrategy #TechLeadership #DataScience #AIImplementation